
Cérebro de porco é mantido vivo durante 5 horas fora do corpo
Por Sandro Felix
Publicado em 02/02/24 às 16:13
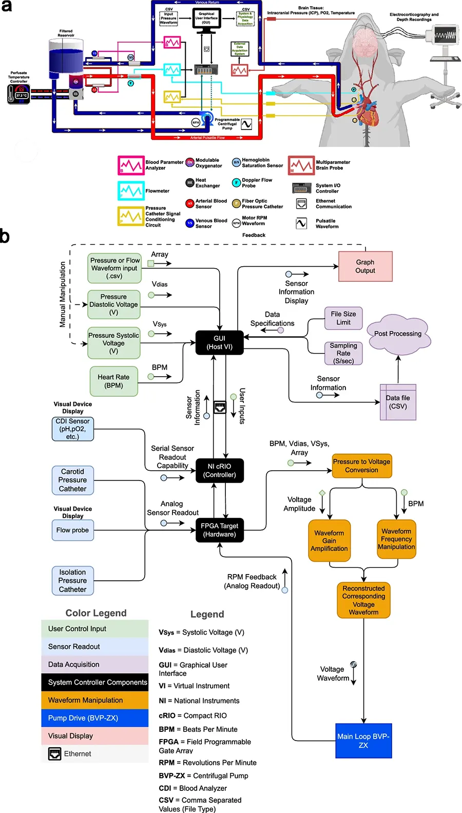
Cientistas do UT Southwestern Medical Center desenvolveram uma máquina inovadora que conseguiu manter um cérebro de porco vivo fora do corpo por cinco horas. Esse avanço notável abre portas para pesquisas inovadoras, permitindo o estudo do cérebro de forma independente do corpo.
O sistema recém-criado isola o cérebro do restante do organismo por meio de uma bomba artificial avançada, que regula o suprimento sanguíneo. Para imitar a circulação natural, a máquina ajusta a composição do sangue e seu fluxo com precisão, levando em consideração variáveis como pressão arterial, volume, temperatura, oxigenação e nutrientes. Essa regulação é possível graças a um algoritmo computadorizado que controla diversos parâmetros, incluindo pressão arterial, fluxo sanguíneo e pulsatilidade.

Durante os experimentos, o sistema foi testado em cérebros de porcos domésticos, e a atividade cerebral foi monitorada por eletrocorticografia contínua e registros de eletrodos de profundidade cerebral. Surpreendentemente, os pesquisadores observaram pouca ou nenhuma alteração na atividade cerebral e em outras medições ao longo das cinco horas em que o cérebro foi isolado do corpo do animal.
O Dr. Juan Pascual, autor do estudo e professor de Neurologia, Pediatria e Fisiologia na UT Southwestern, destacou a significativa inovação proporcionada pelo novo método. Ele afirmou que essa abordagem permite a pesquisa focada no cérebro de maneira nunca antes possível, respondendo a questões fisiológicas de forma inédita.
Mas por que realizar esse tipo de pesquisa? Os cientistas argumentam que o dispositivo pode fornecer insights valiosos sobre o funcionamento do cérebro, sem a influência do corpo. O sistema já foi utilizado para estudar os efeitos do baixo nível de açúcar no sangue no cérebro, uma questão desafiadora em modelos animais convencionais, nos quais o corpo pode compensar parcialmente essa condição, alterando o metabolismo e influenciando os resultados.
Além disso, os pesquisadores visam explorar o potencial do dispositivo como um sistema de circulação extracorpórea, semelhante a uma “máquina coração-pulmão”, que mantém o fluxo sanguíneo durante cirurgias cardíacas e transplantes. O Dr. Pascual revelou que o dispositivo foi patenteado para avaliar sua eficácia nesse contexto específico.
Embora esta equipe de pesquisa não seja a primeira a explorar a ideia de isolar cérebros de corpos, o estudo representa um avanço significativo nesse campo. Outros cientistas já isolaram anteriormente cabeças de cachorros e macacos, ampliando as fronteiras do conhecimento neste domínio intrigante.
O estudo foi publicado na revista Scientific Reports, sugerindo que esse campo de estudo está longe de ser apenas um conceito de ficção científica. O potencial para avanços significativos nas neurociências e em procedimentos médicos específicos, como transplantes e cirurgias cardíacas, coloca essa pesquisa em uma trajetória empolgante e promissora para o futuro.

